太阳成集团tyc234cc是“国家示范性高等职业院校”、“国家优质专科高等职业院校”、“中国特色高水平高职公司建设单位”重庆电子工程职业公司的重点公司。应国家“双高”建设,在“五位一体”指导下,创新构建了“专业群基础平台+13个模组+2个专业群”的教学架构。建有集成电路和物联网应用2个专业群,8个专业,其中国家级示范(骨干/重点)专业4个、省部级骨干专业3个,“3+2”专本贯通培养专业1个。在“金平果2021中国高职分专业类竞争力排行榜”中,3个专业进入全国前三,其中物联网工程技术专业和电子产品营销专业位列全国第一。2021年秋季招生专业为7个。

教师风采



公司教学环境缩影






公司荣誉
2021年秋季招生计划

集成电路专业群介绍
该专业群服务国家“十四五”战略性、基础性和先导性集成电路产业,其产业层级位于重庆市“芯屏器核网”智能产业集群之首,解决“卡脖子”难题,对接“集成电路设计”“集成电路制造”“集成电路封装测试”“集成电路开发及应用”“智能电子产品开发”及“工业互联网技术”领域岗位需求,以微电子技术为核心,涵盖集成电路技术、应用电子技术、智能产品开发与应用、工业互联网技术等专业。
1.专业群特色
专业群聚焦集成电路、AI、5G、IoT(物联网)及智能终端重点行业,与万国半导体、SK海力士、海尔集团、中移物联网、OPPO、中国工业互联网研究院、中国信通院等知名企业校企合作,共同培养产业链急需的专业人才;以搭建的技术技能平台为依托,面向行业一流企业以及中小微企业,提供技术咨询、开发、培训等服务,将行业先进技术转换为教育资源和创新优势,打造社会所需的高技能专业人才。
2.团队队伍
拥有以国家级专家领衔的专业教师82名(其中教授6人、副高/高工职称25人,博士13人),全部具备双师素质。现拥有国家级职业教育教师教学创新团队1个、重庆市级“电子信息技术”教学团队1个,校级“智能电子技术”创新教学团队1个;国家级技能大师工作室1个,高水平硅光子人才培养与技术创新中心1个;拥有国务院政府特殊津贴获得者1人、全国职业教育先进个人1人、全国技术能手3人、重庆市杰出人才突出贡献奖获得者1人,重庆市中青年骨干教师1人,全国技能大赛优秀指导教师6人。
3.实习实训条件
本专业集群拥有优越的实践教学条件,现建有校内实训室48个、实训基地4个,共占地9163.7m2,设备价值5547.23万;还建有校外实训基地56个。
4.人才培养质量
近五年来,员工在参加各级各类专业比赛中,获得国际级奖项2项,全国职业院校技能大赛全国一等奖5项、二等奖8项、三等奖5项;获得全国老员工电子设计大赛全国一等奖1项、二等奖2项。2020年毕业生就业率98.6%,近两年专升本上线人数达272人、自主创新创业65人。
集成电路专业群包括微电子技术、应用电子技术、智能产品开发与应用等三个专业,具体专业简介如下:


专业群实训室缩影

员工参加各类技能竞赛缩影

员工活动获奖缩影
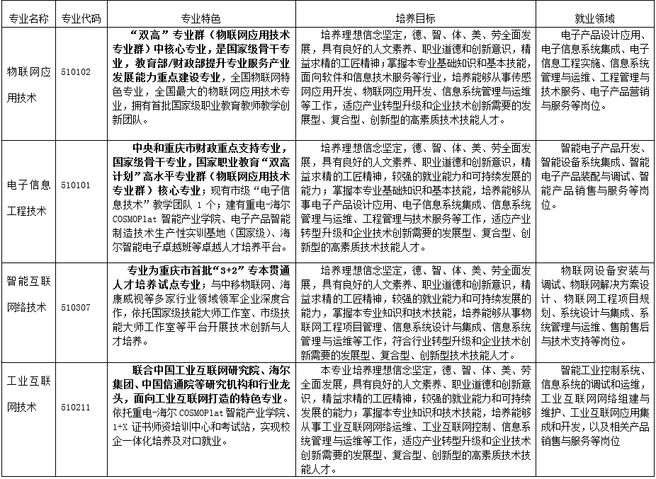
物联网应用技术专业群
该专业群服务国家“十三五”战略性新兴产业之一的新一代信息技术,适应重庆市“芯屏器核网”智能产业全产业链发展需要,对接物联网产业链智慧城市领域岗位需求,以物联网应用技术专业、电子信息工程技术等国家级骨干专业为核心,引领智能互联网络技术、工业网络技术、现代移动通信技术等专业共同发展。
1.专业群特色
面向物联网产业智慧城市、智能工业领域,聚焦IOT(物联网)、5G、NB-IoT、云存储等关键技术,与中移物联网、海尔、华为、新大陆等国内知名物联网企业合作,共同培养产业急需的专门人才。以国家级技能大师工作室等国家级技术技能平台为依托,围绕智慧城市能源管理应用技术协同创新智慧城市信息化工程技术服务等领域展开技术攻关,服务中小微企业产业转型和技术升级。
2.团队队伍
专业群共有教师68名,其中具备博士学历的教师11名,获得教授职称的教师8名,副教授/高级工程师职称的教师33名;教师队伍“双师型”比例达到95%以上;多名教师在国家、省部级物联网竞赛中担任专家。现有国务院政府特殊津贴专家1人,全国技术能手1人;国家级首批职业教育教师教学创新团队1个;建有企业兼职教师库,与华为、中移物联网、海尔等行业领军企业探索“教产岗位互通”、“专兼教师互聘”团队建设模式,构建双向人才流动与共育平台,校企人员互派、岗位互轮、身份互换。
3.实习实训条件
推行产教融合,校企共建有24个校内专业实训室,与20余家企业共建校外实习实训基地。合作企业包括华为、海尔、中移物联网、海康威视、新大陆、中国信通院等。
4.人才培养专业群
毕业生就业质量高,毕业生大多就职于华为、中移物联网、重庆信息通信研究院等行业领军企业及生态企业;近3年专升本上线比率逐年提升,2020年专升本上线率达到68.8%;部分优秀毕业生在毕业两年后升入重大、重邮、重师等本科院校读研。物联网应用技术专业群包括物联网应用技术、电子信息工程技术、智能互联网络技术、工业互联网技术等四个专业,具体专业简介如下:



专业群实训室缩影



员工活动缩影

员工竞赛获奖缩影
公司招生官方QQ群:

招生咨询电话:
学管科:(023)65926008
教务科:(023)65926082
办公室:(023)65926018
地址:重庆市沙坪坝区大学城东路76号